Multilevel Thinking
stats
multilevel
book
teaching
Stata
R
Julia
We Are Different And We Are Similar
multilevel
corporal punishment
positive parenting
MICS
do Files
stats
Stata
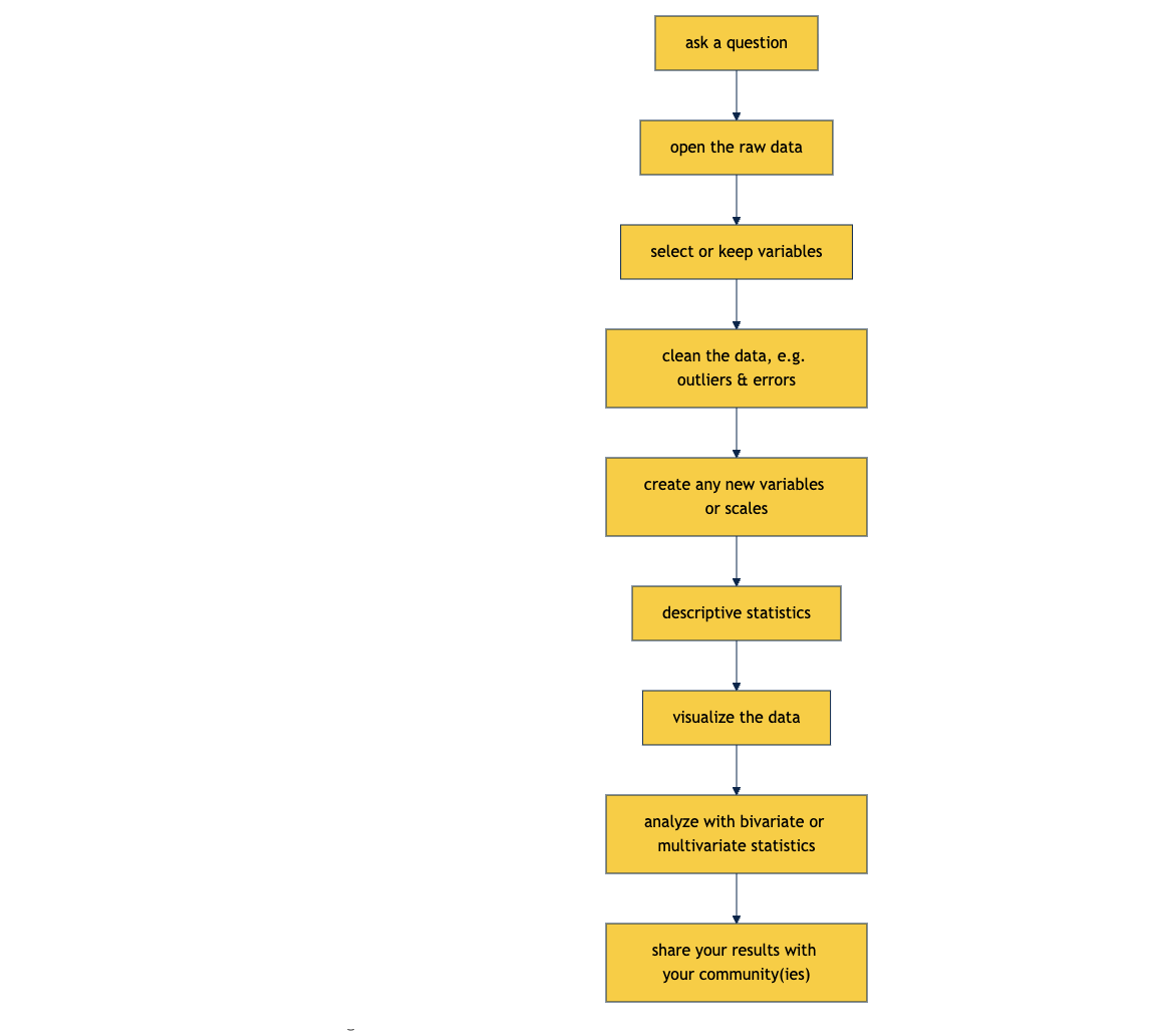
workflow
When Empathy Helps and Hurts
Non-Linear Associations Between Early Childhood Maltreatment History, Empathy and Self-Harm Thoughts
closeread
scrollytelling
empathy
GAM
Multiple Principled Solutions
stats
workflow
science
teaching
theory
Updates to Be Less Wrong
stats
science
teaching
scrollytelling
closeread
Simpson's paradox
Logarithms
stats
math
closeread
scrollytelling
Patterns of Caregiver Aggressive & Nonaggressive Discipline Toward Young Children in Low- and Middle-Income Countries: A Latent Class Approach
corporal punishment
positive parenting
MICS
Spillover of macro-level violence to parental physical abuse of children in low- and middle-income countries
multilevel
corporal punishment
MICS
closeread
scrollytelling
Unpacking Interactions
stats
teaching
interactions
ArcGIS Storymaps
GIS
MICS
multilevel
corporal punishment
positive parenting
Simpson’s Paradox and The Aggregation Paradox
stats
multilevel
science
teaching
Simpson's paradox
Fraction of Students Completing College by Income Quartile
stats
income inequality
dataviz
Be Less Wrong
stats
science
teaching
scrollytelling
closeread
Simpson's paradox
A Simple Visual Explanation of Simpson’s Paradox
stats
science
teaching
Simpson's paradox
Associations between 11 parental discipline behaviors and child outcomes across 60 countries
multilevel
Bayes
MICS
corporal punishment
positive parenting
scrollytelling
closeread
Associations Between 11 Forms of Discipline and Child Outcomes Across 60 Countries
multilevel
Bayes
corporal punishment
positive parenting
MICS
Interactions Of Gender Inequality And Parental Discipline Predicting Child Aggression In Low- And Middle-Income Countries
multilevel
corporal punishment
positive parenting
MICS
Associations Between 11 Forms of Discipline and Child Outcomes Across 60 Countries
multilevel
Bayes
corporal punishment
positive parenting
MICS
An Introduction to Bayesian Statistics
stats
Bayes
multilevel
Stata
R
Telling Stories With Data: Bar Charts and Pie Charts
stats
dataviz
R
Interviewed in The Lancet Child & Adolescent Health
corporal punishment
No matching items






























